2024年12月20日,由厦门市人民政府主办,以“融新汇智 竞促发展”为主题的第五届中国人工智能大赛成果发布会在厦门举办。厦门市委常委、副市长庄荣良,国家互联网信息办公室以及公安部相关领导在会上致辞,工业和信息化部相关领导出席会议,中国工程院院士郑纬民做主旨报告,第五届人工智能大赛获奖名单在会上公布。中国信息通信研究院(简称“中国信通院”)、中国移动、深信服、腾讯、启明星辰、厦门微亚等单位代表进行了主题演讲。来自政府部门、人工智能企业、科研院所代表400余人参加会议。
中国工程院院士郑纬民以《支持人工智能大模型训练/推理的基础设施》为题做了主旨报告,重点围绕人工智能大模型生命周期的数据获取、数据预处理、模型训练、模型微调、模型推理5个环节进行了介绍,指出构建自主可控的国产智算系统核心基础软件具有重要意义。
中国人工智能大赛已连续举办五届,得到政产学研用各方的大力支持。本届大赛由国家互联网信息办公室、公安部指导,厦门市人民政府主办,厦门市数据管理局、厦门市互联网信息办公室、厦门市公安局、中国信通院、中国人工智能产业发展联盟联合承办,紧密结合国家相关工作重点和行业创新应用,以前瞻性、引领性、权威性为引领,设置安全治理和创新发展两大赛题,包含大模型安全攻防、AIGC视频检测、AIGC音频检测、人工智能显式内容标识提取技术、具身智能挑战赛、人工智能赋能代码生成、人工智能赋能政务服务场景能力、大模型赋能网络安全8个赛题,旨在为产学研用各方搭建同台竞技、合作交流平台,促进人工智能的技术创新、应用落地和产业协作。
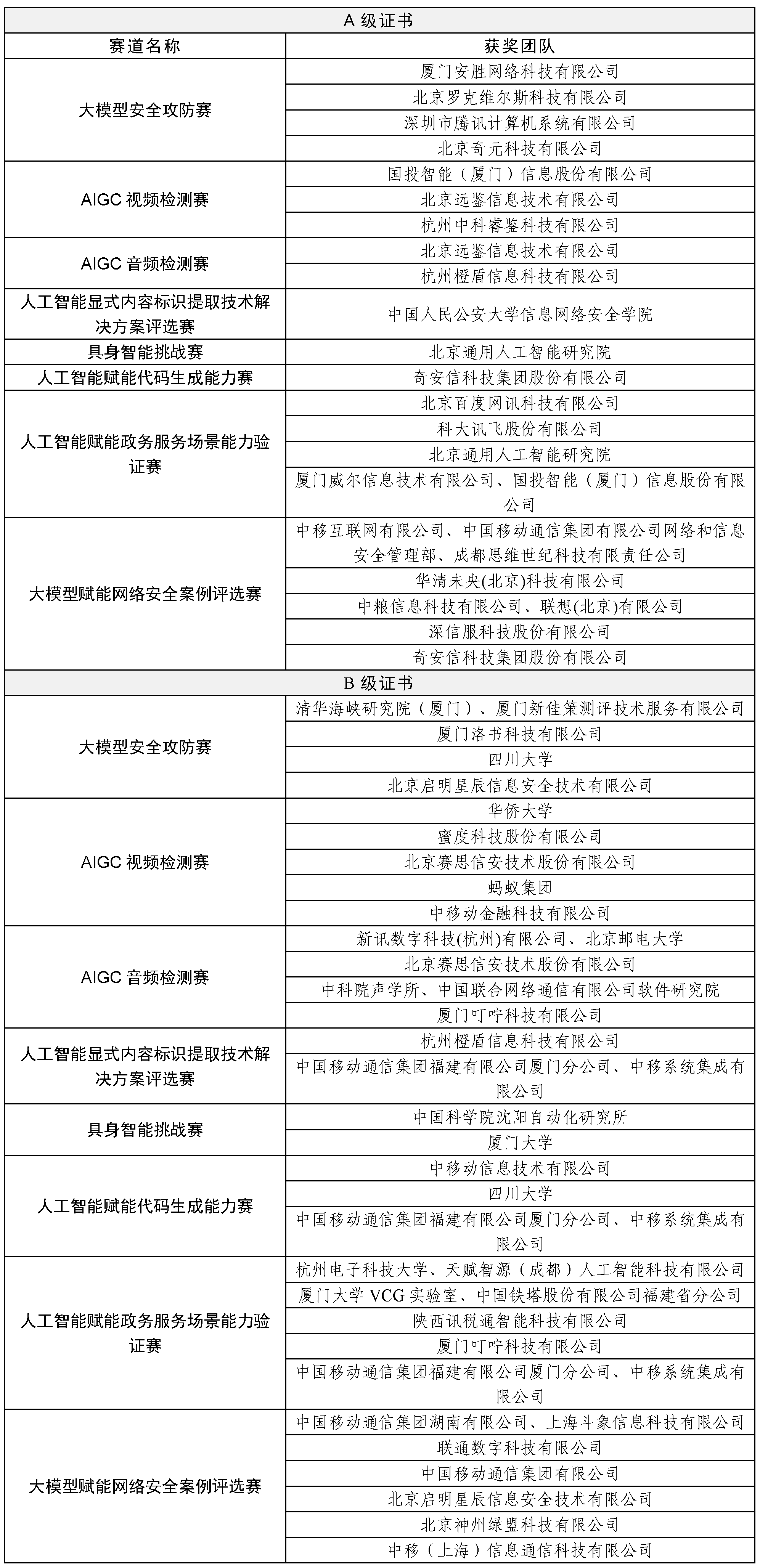
获奖团队名单(排名不分先后)

大赛在各指导及主承办单位的大力支持下,累计吸引超过240多支来自央国企、高等院校、科研院所、互联网企业、人工智能企业等相关团队报名参赛,经过激烈的角逐,最终52个优秀队伍脱颖而出,其中21个团队获得A级证书,31个团队获得B级证书。
第五届中国人工智能大赛已累计超100GB的高质量竞赛数据集,通过赛会展一体化的组织形式,在产业界形成较大影响力,通过大赛,汇聚一批产业资源,发掘一批面向应用场景,具有创新型和良好产业价值导向的优秀解决方案供应商和服务商,打造创新应用示范场景和标杆。
后续,大赛将持续面向行业及地方输送好的创新技术和解决方案,挖掘一批优秀人工智能相关技术和应用人才,以推动人工智能与产业融合发展,实现人工智能赋能传统产业数字化转型,催生新产业新业态新模式。