接上篇《区块链的颠覆力量之一:底层技术》
互联网高度发达的今天,也并没有摆脱工业社会的火车站小贩模式。
什么是火车站小贩模式呢?就是在火车站里售卖食品的那些小商贩,卖给你茶叶蛋的时候,并没有想着要想办法招揽回头客,因为几乎所有的客人都是卖给你茶叶蛋之后,这辈子也就不会见面了。
这样的模式,怎么会有信任可言呢?
信任,就是当今社会一大痛点,尤其是陌生人之间的信任。随着互联网越来越发达,网络交易越来越频繁,陌生人之间的交往正在成为畅谈。
1. 区块链实现多数人对少数人的暴政
信任是个大问题,司法、货币、公证、征信,甚至政府的存在,几乎都是为了实现社会成员的守信和相互信任,「中心化」某种程度上也是因为「中心」更可信。但是,现行机制的效果并不令人满意,且成本巨大。
区块链正在打这样的一个天大的赌:能不能让陌生人第一次交易就产生信任?
区块链是可以解决信任问题的,因为区块链要求每个联结点在共同的账本上对每一笔交易进行分布式记账,每当交易发生之后,信息会通知到所有的「点」,各个「点」(即人)按照预设的规则独立地对交易进行确认,整个过程中,信息透明统一,参与者资格权限完全对等。
多数「点」确认的结果就是最终的结论,系统会自动将你的数据修正为大家认可的结果。你想作弊或者坚持不同的观点,除非你能让超过51%的「点」都同时认可你的结论,当参与的「点」多到一定程度时,这事实上是不可能的。一次交易得到确认之后,交易的记录和各种数据打包成块,加上时间戳编入链中,然后启动下一轮交易(块),新旧区块前后为继形成「链」。各个区块所存储的交易记录可以无限追溯,随时备查且无法更改,想要作假、撒谎、隐瞒真相,根本无机可乘,人与人之间的信任由此得以确立。
这种信任不依赖于某个权威,而是建立在「共识」之上,一种由所有参与者在完全平等和信息充分透明的基础之上达成的「共识」,并且由所有人共同维护和传承已经形成的「共识」,是真正「多数人对少数人的暴政」。
第二代区块链还引入了「智能合约」机制,在程序中加入了能够自动履行的合约,一旦约定的条件得到满足,系统将自动实施强制交付,所有的联结点也都会见证和确认这一过程,容不得背信弃义行为的发生。
2. 公信力模式建立各方信任
现实社会中,人与人、人与公司、公司与公司之间的交易需要公信力提供支撑。公信力意指在社会生活中,公共权力面对时间差序、公众交往以及利益交换时,所表现出的一种公平、公正、公开、人道、民主与责任的信任力。当前社会,公信力一般由政府、国家机关或政府授权的第三方组织来提供。通俗来说,公信力就是使公众信任的力量。
公民身份证即民众从政府机构(在中国是公安机关)获得的身份证明。人们只有通过身份证方可在银行、房管局或民政局等机构办理银行业务、房产交易或婚姻登记等事项。也就是说,身份证是人们得以从事众多业务的前提和基础。换言之,身份证是由政府或被信任的机构发放的,由此使得身份证成为了公信力的表征。
身份证制度作为世界上较为通用的模式,在美国、中国与欧洲等国家成就喜人。然而遗憾的是,由于诈骗行为层出不穷,此模式(作为公信力的表征)在现代生活中越来越力不从心。例如,人们可以利用虚假身份信息或是他人身份信息办理信用卡,进而从事诈骗活动;或是利用虚假信息创建骗子公司向大众募集资金而后携款潜逃;互联网的出现和普及,使得许多业务和活动都可以在网上进行,而不需要使用身份证,这使得传统的信任模式更加捉襟见肘。
在互联网产生之前,因为交易以实体为凭证,因此人们可以对虚假身份证、虚假货币等保持较强的识别能力。然而进入数字时代,互联网成为了人类活动的重要场所,这就使得人类活动趋向于虚拟化。这也就使得传统的识别方式不再有效。
当今社会,许多不法分子在网络上制造出足以以假乱真的虚假网站,使得人们无法识别。而一旦这些网站被用于不法目的,势必会造成社会危害却不易被追查。例如,当人们想通过互联网购买彩票时,用某些搜索网站搜索彩票代理机构,所列出的在线彩票网站很多都是未经授权的非法网站。这些虚假彩票网站不仅消费者无法辨别真伪,就连搜索网站引擎也无法识别。所幸,后来政府关停了这些虚假网站,搜索网站也对上述网站进行了清除。
在这个模式中,区块链将由工程师团队创建并维护,而数据则可以由公众(此即「公共区块链」)或那些值得信赖的代理(此谓「私有区块链」)来操作。无论如何,信任是建立在现区块链上的,而非由单个组织掌控。
这一新的公信力模式的重要特征是有着更多的交叉验证和监督渠道。

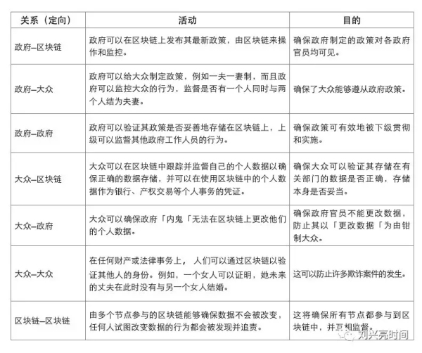
?表格1:公信力当事人之间的关系
正如表格中所看到的,公信力现在可以被多方交叉验证与监督。重要的是,数据一旦进入区块链是无法被改变的,各方公信力可得到认可和增强。
另一方面,与以前的模式相似的是,政府仍然管理政策,区块链只是有助于这些政策的执行,并有助于建立各方之间的信任。
在此种公信力模型下,因为区块链在网络上有许多独立的节点,每一节点都有一份备份信息。任何节点企图更改信息就会被其他节点发现,更改的节点旋即丧失公信力,此种公信力模式使得公信力的验证不仅存在于政府或者政府授权机构中,而是另外添加了独立而重复的计算,使得公信力被多方(大众、公司、政府)检验,甚至政府的失职行为(例如政府官员更改数据、数据保护不当)都可以被发现。
区块链不制定政策,只有政府才能建立和执行政策。区块链只是有助于使政策被其他方所知,并为执行这些政策提供了一个不变的且可被复制的数据库。这类数据库有助于保证每个人都成为一个诚实守法的公民。