国家发展和改革委员会主任徐绍史公开表示,我国的大数据发展势头迅猛,正加速融入经济社会各个领域。
为贯彻落实国务院《促进大数据发展行动纲要》,2015年9月,贵州启动全国首个大数据综合试验区建设工作。16年10月,第二批获批建设国家级大数据综试区的省份名单发布,包括两个跨区域类综试区(京津冀、珠江三角洲),四个区域示范类综试区(上海、河南、重庆、沈阳),一个大数据基础设施统筹发展类综试区(内蒙古)。

国家大数据综合试验区的设立,将在大数据制度创新、公共数据开放共享、大数据创新应用、大数据产业聚集、大数据要素流通、数据中心整合利用、大数据国际交流合作等方面进行试验探索,推动我国大数据创新发展。
随着国家第二批大数据综合试验区的公布,包括第一批的试验区贵州,国内一共有八大大数据综合试验区,将共同引领东部、中部、西部、东北等“四大板块”的大数据产业发展,实现数据共享、区域内协同发展、加快产业转型。
目前,这些试验区建设都在积极推进中,各地都是怎么做的?有哪些特点?以下精简汇编了各大数据综合试验区的大数据政策指引,仅供各位读者参看!
一、国家大数据(贵州)综合试验区
(一)背景
国务院于2015年8月31 日印发的《促进大数据发展行动纲要》(国发〔2015 ] 50号)中,明确提出了“开展区域试点,推进贵州等大数据综合试验区建设”,贵州成为其中唯一明确提到的省份。标志着贵州发展大数据方面的一些探索和实践得到国家层面的认可,也是贵州加决大数据发展的重大机遇。
(二)启动
2015年9月18日正式启动建设。贵州大数据综合试验区建设新闻发布会在贵阳举办,成为全国首个建设大数据综合试验区的省份。
(三)获批
2016年2月25日,国家发展改革委、工业和信息化部、中央网信办发函批复,同意贵州省建设国家大数据(贵州)综合试验区,这也是首个国家级大数据综合试验区。
(四)目标
国家大数据(贵州)综合试验区将通过3至5年时间的探索,有效打破数据资源壁垒、强化基础设施统筹,打造一批大数据先进产品,培育一批大数据骨干企业,建设一批大数据众创空间,培养一批大数据产业人才,有效推动相关制度创新和技术创新,发掘数据资源价值,
提升政府治理能力,推动经济转型升级。将贵川大数据综合试验区建设成为全国数据汇聚应用新高地、综合治理示范区、产业发展聚集区、创业创新首选地、政策创新先行区。
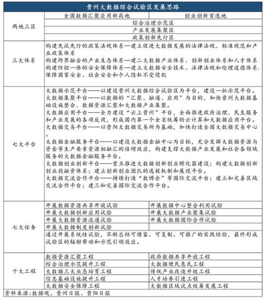
(五)思路




二、京津冀大数据综合试验区
(一)背景
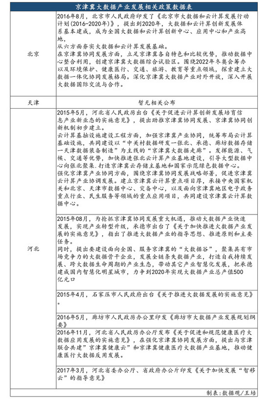
2014年,中关村牵头启动,以“中关村数据研发服务——张家口承德数据存储——天津数据装备制造”为主线,提出打造“京津冀大数据走廊" 。 2015年8月,中关村大数据产业联盟联合国内外知名大数据公司,与河北承德市在京签署协议,将在承德部署建设数据中心、区域总部等,投资总额预计达220亿元。这一举动标志着“京津冀大数据走廊”初具雏形,承德成为京津冀一个重要的大数据产业节点。“十三五”期间,京津冀三地将共建设数据综合试验区。
(二)获批
2016年10月8日,国家发展改革委、工业和信息化部、中央网信办发函批复,同意在京津冀等七个区域推进国家大数据综合试验区建设,这是继贵州之后第二批获批建设的国家级大数据综合试验区。
(三)目标
京津冀大数据综合试验区将充分发挥京津冀在大数据基础设施建设、数据开放共享、产业集聚发展等方面的示范带动作用,进一步加强基础设施建设统筹,打破数据资源壁垒,发掘数据资源价值,在数据开放、数据交易、行业应用等方面开展创新探索,将京津冀区域打造成
为国家大数据产业创新中心、国家大数据应用先行区、国家大数据创新改革综合试验区、全球大数据产业创新高地。
(四)思路


(五)政策


三、珠三角国家大数据综合试验区
(一)背景
广东大数据发展呈现出“广深引领、珠三角集聚、粤东西北紧随”的态势,珠三角地区更是已发展成国内大数据产业最具创新活力的区域之一。
(二)获批
2016年10月8日,国家发展改革委、工业和信息化部、中央网信办联合发文,包括珠江三角洲在内的七个区域正式获批建设国家大数据综合试验区。
(三)启动
2016年1月26日,“大数据应用及产业发展大会”上宣读了珠江三角洲国家大数据综合试验区的批复文件,并举行了揭牌仪式。江门“珠西数谷”大数据产业园也正式在会上获授予首批广东省大数据创业园。标示着珠江三角洲国家大数据综合试验区建设正式拉开序幕,广东正式启动建设珠江三角洲国家大数据综合试验区。
(四)目标
力争到2020年,将珠江三角洲地区打造成为全国大数据综合应用引领区、大数据创业创新生态区、大数据产业发展集聚区,抢占数据产业发展高地,建成具有国际竞争力的国家大数据综合试验区。
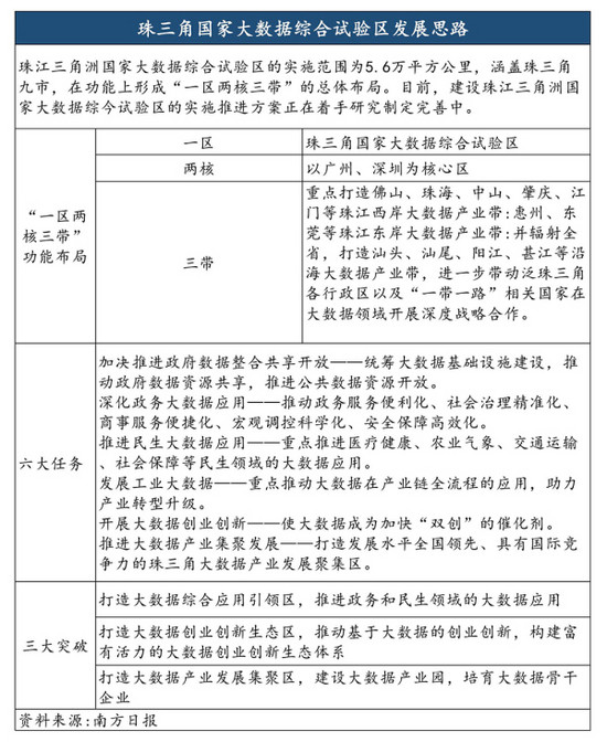
(五)思路


(六)政策


四、上海国家大数据综合试验区
(一)获批
2016年10月8日,国家发展改革委、工业和信息化部、中央网信办联合发文,上海市作为四个区域示范类综合试验区的其中之一,一起获批建设国家大数据综合试验区。
(二)思路
上海市己经形成了由经信委、发改委、网信办、科委等四个部门组成的工作机制。上海将围绕自贸区建设和科创中心的建设两大战咯,在四大方面推动大数据发展,包括推动公共治理大数据的应用、推动大数据的科技创新和基础性治理的工作和研完、推动大数据与公共服务
基层社会治理相结合、在大数据方面进一步加强与长三角地区和长江经济带城市的合作等。
(三)政策


五、河南省国家大数据综合试验区
(一)获批
2016年10月8日,国家发展改革委、工业和信息化部、中央网信办发函批复,同意河南省建设国家大数据综合试验区,河南成为继贵州之后第二批获批建设的国家级大数据综合试验区的省份之一。
(二)思路


(三)政策


六、重庆国家大数据综合试验区
(一)获批
2016年10月8日,国家发展改革委、工业和信息化部、中央网信办发函批复,同意在重庆市等七个区域推进国家大数据综合试验区建设,这是继贵州之后第二批获批建设的国家级大数据综合试验区。
(二)定位
重庆作为四个区域示范类综合试验区之一,其定位是积极引领东部、中部、西部、东北等“四大板块”发展,更加注重数据资源统筹,加强大数据产业集聚,发挥辐射带动作用,促进区域协同发展,实现经济提质增效。
(三)政策


七、沈阳国家大数据综合试验区
(一)获批
2016年10月8日,沈阳市获国家发展改革委、工业和信息化部、中央网信办发函批复建设国家大数据综合试验区,沈阳成为东北地区唯一、全国副省级城市中唯一的国家大数据综合试验区。
(二)启动
2016年11月11日至13日举行第三届中国智慧城市(国际)创新大会期间,沈阳作为国家大数据试验区在大会上隆重举行了国家大数据综合试验区启动仪式。
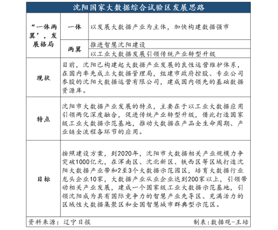
(三)思路


(四)政策


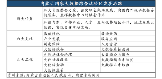
八、内蒙古国家大数据综合试验区
(一)获批
2016年10月8日,国家发展改革委、工业和信息化部、中央网信办发函批复,正式将内蒙古列为国家大数据综合试验区,是目前唯一的大数据基础设施统筹发展类综合试验区。
(二)启动
2016年11月7日,在2016内蒙古大数据产业推介大上,内蒙古国家大数据综合试验区正式启动。
(三)启动


(四)政策


文 | 数据观 / 王培
原文自:数据观公众号(ID:cbdioreview)