一、GB50174的数据中心分级
国家标准《电子信息系统机房设计规范》GB50174规定,数据中心应划分为A、B、C三级。设计时应根据机房的使用性质、管理要求及其在经济和社会中的重要性确定所属级别。
1、A级:符合下列情况之一的数据中心应为A级
(1)电子信息系统运行中断将造成重大的经济损失;
(2)电子信息系统运行中断将造成公共场所秩序严重混乱。
2、B级:符合下列情况之一的数据中心应为B级
(1)电子信息系统运行中断将造成较大的经济损失;
(2)电子信息系统运行中断将造成公共场所秩序混乱。
3、不属于A级或B级的数据中心为C级
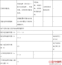
GB50174标准中与备用电源相关的技术要求见下表。



二、TIA或The Uptime Institute标准的数据中心分级
根据TIA或The Uptime Institute,数据中心机房可分为四级:由“等级Tier I”(没有冗余部件组成的系统)到“等级Tier IV”(有冗错部件和可实现不间断维修的系统)这四个级别,下面就每个等级的特性描述,及其在数据中心中的设备类型、配置要求和技术特性等内容进行逐一介绍:
1、等级Tier I――基础设施基本配置
“等级Tier I”的数据中心对有计划或无计划的运营中断反应敏感,该类数据中心通常配有计算机系统,电力分配系统和冷却系统,可能还包含有活动地板等设施,同时配置有一台UPS或者一台发电机组。
该等级数据中心中的关键负荷可以达到设计值N的100%容量,如果已配置有UPS或者发电机组,它们均是由单个模块组成的系统,并且存在着可能的单故障点。
该等级数据中心可以根据需要,通过停止设备运行来进行预防性维护和检修工作,而在紧急状态下则可能需要停止设备运行来进行现场检修。数据中心内任何设备故障、操作错误,以及异常情况都将引起数据中心的运营中断。
该等级数据中心是由单路电力和冷却输配链路组成的系统,没有系统冗余部件和备份能力。
2、等级Tier II――基础设施部件冗余
“等级Tier II”数据中心采用了设备冗余部件,要比上述“基本数据中心”的备份能力强。
该等级数据中心内装有高架活动地板,UPS或发电机组,动力系统设计为N+1模式,采用单一的分配链路环节。关键负荷可以达到设计值N的100%容量。
该等级数据中心可以根据需要,通过备份设备顺序独立运行,完成预防性维护和检修工作,而在紧急状态下则可能需要停止设备运行来进行现场检修。
该等级数据中心是由单路电力和冷却输配链路组成的系统,并在该链路中配置有冗余的系统部件和功能。
3、等级Tier III――基础设施链路冗余
“等级Tier III”数据中心内的基础设施具有链路容余能力,当某一链路环节出现故障时,系统会自动切换到备份链路,保证数据中心运行的连续性。
该等级数据中心的电力和空调系统设置有多个链路,其中至少有一个链路配置了N+1冗余部件,任何一个链路上的设计负荷量不超过总负荷量N的90%。
该等级数据中心可以根据需要,选择某一链路投入运行,同时对另一链路进行维护或维修,而不会影响数据中心的正常运行。
该等级数据中心具有冗余能力的链路通常具有故障容错能力,如该链路出现故障,系统自动切换到另一链路继续运行。
4、等级Tier IV――基础设施系统容错
“等级Tier IV”数据中心内的基础设施具有容错能力,当某一部分环节出现故障时,系统会自动切换到备份环节,保证数据中心运行的连续性。
该等级数据中心的电力和空调系统设置有多个链路,每个链路配置了N+1冗余部件,在一个链路上的设计负荷量不超过总负荷量N的90%。
该等级数据中心中的全部计算机硬件设备需要具有故障容错的双电源输入功能,确保系统双链路配置功能。
该等级数据中心通常由多条电力和冷却分配链路组成,每条链路中配置有冗余的组成部件,并且具有故障容错能力。
国际行业标准 ANSI&TIA-942 关于数据中心分级的一些主要技术指标如下



三、TIA或Uptime分级与GB50174分级的关系
单从UPS备用电源的配置看,GB50174与TIA-942或Uptime标准的分级对应关系如下表所示。
