去年12月28日,河北省政府办公厅印发《张家口数据中心集群建设方案》(以下简称《方案》),要求以建设张家口数据中心集群为核心,强化资源要素保障,加快优化算力布局,加速培育“东数西算”典型示范场景和应用,着力推进大数据产业链条延伸,构建辐射华北、东北乃至全国的实时性算力中心,打造算力高质量供给、数据高效率流通的大数据产业发展高地,为融入新发展格局、服务国家“东数西算”工程提供有力支撑。
《方案》提出到2025年,新增标准机柜55万架,总量达到70万架,数据中心平均上架率达到65%以上,电能利用效率指标控制在1.25以内,可再生能源使用率达到70%以上。到2025年,算力资源高度集聚,算力布局和供给结构更加优化,算力规模达到15EFlops,建成服务京津冀的区域算力调度中心,初步实现集群内数据中心的一体化高效调度,可调度算力占总算力的比重超50%。

附:《张家口数据中心集群建设方案》全文:
张家口数据中心集群建设方案
为加快推进全国一体化算力网络京津冀枢纽节点(以下简称“京津冀枢纽”)和张家口数据中心集群建设,实现数据中心集约化、规模化、绿色化发展,有力支撑国家“东数西算”工程,结合实际,制定本方案。
一、总体要求
(一)指导思想。以习近平新时代中国特色社会主义思想为指导,深入学习贯彻党的二十大精神,认真落实中央经济工作会议要求,按照省委十届二次、三次全会及省委经济工作会议部署,完整、准确、全面贯彻新发展理念,以建设张家口数据中心集群为核心,强化资源要素保障,加快优化算力布局,加速培育“东数西算”典型示范场景和应用,着力推进大数据产业链条延伸,构建辐射华北、东北乃至全国的实时性算力中心,打造算力高质量供给、数据高效率流通的大数据产业发展高地,为融入新发展格局、服务国家“东数西算”工程提供有力支撑。
(二)基本原则。统筹布局,有序推进。加强数据中心统筹规划和规范建设,分级分类梯度布局,强化网络、用能、土地、水电等要素保障,优化产业发展生态,促进数据中心合理布局、有序发展。
需求牵引,适度超前。优先满足京津冀区域市场需求,密切跟踪大数据、物联网、人工智能、区块链、元宇宙等产业发展趋势,适度超前布局,预留发展空间。
集约建设,绿色节能。支持大型、超大型数据中心集聚发展,提升可再生能源使用率,加快先进节能技术推广应用,推进数据中心与可再生能源协同创新发展。
加强创新,安全可靠。加强关键核心硬件、基础软件的自主研发和规模化应用,提升软硬件自主可控率,强化数据中心、基础网络、云平台、数据及应用等一体化安全保障。
(三)建设目标。到2025年,张家口数据中心集群形成海量规模数据存储和大规模数据“云端”分析处理能力,云网协同、算网融合发展的算力高效调度和服务体系基本建立,数据资源流通活力显著提升,大数据产业集聚发展效应凸显,建成京津冀枢纽核心区和绿色集约创新发展示范区。张家口市数字经济核心产业增加值占GDP的比重达到10%左右。
数据中心绿色集约。到2023年,新增标准机柜18万架,总量达到33万架,投运数据中心平均上架率达到55%以上。到2025年,新增标准机柜55万架,总量达到70万架,数据中心平均上架率达到65%以上,电能利用效率指标控制在1.25以内,可再生能源使用率达到70%以上。
算力服务优质高效。到2023年,算力规模达到7EFlops。到2025年,算力资源高度集聚,算力布局和供给结构更加优化,算力规模达到15EFlops,建成服务京津冀的区域算力调度中心,初步实现集群内数据中心的一体化高效调度,可调度算力占总算力的比重超50%。
信息网络优化提升。到2025年,集群内大型、超大型数据中心间建成直连链路,数据中心端到端单向网络时延小于3ms,集群与北京、天津滨海新区、雄安新区直连网络建成投运,网络时延标准达到每百公里单向时延1ms。
数据产业蓬勃发展。到2025年,数据中心产业链基本形成,新建数据中心基础软硬件基本实现自主可控,引进或培育产值规模超10亿元的大数据重点项目或总部企业20家左右,大数据企业数量超100家,大数据产业及相关产业营业收入1000亿元以上,成为国内有影响力的大数据全产业链发展示范区。

二、建设布局
(一)加快起步区建设。
怀来县:集中建设东花园大数据产业基地、桑园云计算基地、存瑞云计算基地,到2023年,新增标准机柜11万架,到2025年,新增标准机柜31万架,总量达到40万架,基本实现起步区建设目标。积极承接北京等地实时性算力需求,重点发展政务大数据、金融证券、电信运营、新媒体等低时延业务,服务智慧城市、车联网等重点应用,打造张家口数据中心集群桥头堡。
张北县:集中建设庙滩产业园、小二台产业园、中都产业园、新村产业园和算力产业园,做好存量数据中心改造提升,到2023年,新增标准机柜3万架,到2025年,新增标准机柜14万架,总量达到20万架,基本实现起步区建设目标。重点发展互联网类自用型、归档型、容灾备份等业务,支撑中低时延应用,布局商用型及混合型云数据中心。
张家口市宣化区:集中建设京张奥园区、宣钢西厂区及河子西、赵川云计算产业园,到2025年,总量达到10万架标准机柜,基本实现起步区建设目标。重点发展社会企业类、制造类计算与存储、电子政务、金融领域在线容灾等业务,支撑中低时延应用,布局商用型及混合型云数据中心。
(二)适时启动拓展区建设。在基本完成起步区建设目标后,根据市场发展需要,向张家口市涿鹿县、蔚县、下花园区、桥东区、经开区以及保定市涞源县、涞水县等相邻县(区)有序拓展,重点承接社会企业类、制造类计算与存储需求、电信运营、金融领域在线容灾等业务,支撑中低时延应用,布局商用型及混合型云数据中心。
三、主要任务
(一)高标准建设数据中心设施。
加快起步区重点项目建设。加大招商引资力度,严格准入标准,聚焦数据中心相关行业骨干企业和算力领域头部企业,支持发展大型、超大型数据中心,加快建设中国联通算力高效调度示范、中国电信智慧云怀来基地、世纪互联华北云计算中心基地等全国一体化大数据中心示范项目,推进中国移动京津冀(张家口)数据中心、腾讯怀来数据中心、秦淮怀来数据中心等重点项目建设,建成高标准、高质量的算力资源集群。采取能效评估、有效算力评估和节能技术标准倒逼等方式,分类分批推动存量数据中心改造提升。(责任单位:张家口市政府,省发展改革委、省工业和信息化厅、省通信管理局等有关部门)

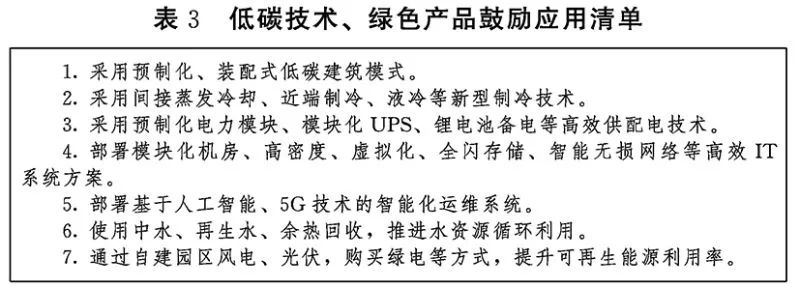
推进数据中心绿色低碳发展。依托张家口可再生能源示范区,支持中国移动、河北建投等数据中心建设企业,推广“源网荷储”一体化模式,探索开展大用户直供、拉专线、建设分布式光伏等方式,提升可再生能源电力就地消纳水平;支持数据中心企业积极参与绿色电力市场化交易,认购可再生能源绿色电力证书,提升绿电使用比例,打造国家级绿色低碳、零碳数据中心标杆。鼓励数据中心企业采用模块化布局、集成化设备、智能化运维等方式建设运营,加强余热回收技术应用,开展怀来云交换、张北云数据中心等供热示范项目,提高水资源和余热循环利用水平,实现资源利用效率最大化。(责任单位:张家口市政府,省发展改革委、省工业和信息化厅)

(二)建设网络基础设施。
提升集群网络层级。以怀来县为重点,推动中国移动、中国联通、中国电信等运营商将张家口数据中心集群网络层级升级为省际骨干节点,建设张家口至其他枢纽节点直连链路,实现怀来数据中心网络出口一跳可达北京、石家庄、雄安新区、天津等省际骨干节点。积极申报新型互联网交换中心,实现互联网企业、云服务商、电信运营商等企业主体的互联互通,降低互联成本,为汇聚和疏通区域乃至全国网间通信流量奠定基础。(责任单位:张家口市政府,省通信管理局,中国电信河北分公司、中国联通河北省分公司、中国移动河北有限公司、中国广电河北网络公司)
推进网络互联互通。加快起步区数据中心间直连链路建设,提高集群内光纤密度,实现满足超大数据中心5-10公里内多机房互联、互联网接入等需求。支持张家口国际互联网数据专用通道覆盖怀来县、张北县、张家口市宣化区等数据产业园区,有效降低网络时延。推进京津冀枢纽节点内重点城市互联互通,到2025年,网络带宽超过10T,路由不少于2路,传输链路具备高可靠能力,支持IPv6+的能力,支持SRv6路由技术。推进与其他集群直连网络建设,降低跨地区数据绕转时延,实现高质量数据传输。(责任单位:张家口市政府,省通信管理局、省发展改革委,中国电信河北分公司、中国联通河北省分公司、中国移动河北有限公司、中国广电河北网络公司)
(三)开展算力调度。
建设算力调度平台。加快建设算力高效调度国家示范项目,建立高品质智能化算力承载网,形成算网一体化调度平台,实现多应用场景的算力协同。支持数据中心相关行业骨干企业和算力领域头部企业,建设张家口数据中心集群算力调度平台,加快推动高质量算力资源集聚,逐步实现多云资源的统一调度和管理。探索建设以怀来县为核心节点的京津冀枢纽统一算力调度平台,推动东西部国家枢纽节点算力协同,打造国家枢纽节点算力服务和调度典型示范。(责任单位:张家口市政府,省发展改革委、省工业和信息化厅、省通信管理局,中国电信河北分公司、中国联通河北省分公司、中国移动河北有限公司、中国广电河北网络公司)
建立完善云资源接入和一体化调度机制。建设一体化准入集成验证环境,建设集群数据中心准入验证平台,建立完善合规接入标准等相关规范制度,开展公共云主节点和分节点集成验证。研究覆盖算力申请、调度、保障、结算、评价等全生命周期的算力调度机制,对数据中心可调度算力实行清单化管理,构建算力服务资源池。未纳入集群算力调度体系的数据中心,原则上不得给予土地、能源等方面政策优惠。(责任单位:张家口市政府,省发展改革委、省工业和信息化厅、省通信管理局、省自然资源厅,中国电信河北分公司、中国联通河北省分公司、中国移动河北有限公司、中国广电河北网络公司)
优化算力资源供给。持续提升算力资源储备,保持机柜利用率稳定合理,逐步实现数据中心算力资源集约运营和可管、可控。适度超前布局超算、人工智能计算、高性能计算等基础设施,争取国家部委、全国性金融机构、大型企业、互联网龙头企业等开展云计算、智能计算业务,谋划建设具有全国影响力的行业数据中心。建设公共算力服务平台,实现业务应用在多云间的灵活部署,面向政府、企业和公众提供低成本、广覆盖、可靠安全的算力服务。(责任单位:张家口市政府,省发展改革委、省工业和信息化厅、省通信管理局,中国电信河北分公司、中国联通河北省分公司、中国移动河北有限公司、中国广电河北网络公司)

(四)提升安全保障能力。
实施集群安全建设工程。依托集群算力调度平台,建设以安全能力中心、安全数据中心和安全运营中心为主要内容的一体化安全保障平台,实现对集群内基础网络、数据中心、云平台和数据等资源的安全管理。建设业务连续性保障水平高、抗打击能力强的传输网路,重点提升集群和主要城市之间传输网络的稳定性、可靠性。建设网络数据安全态势感知和风险协同处置体系,开展安全大数据分析与监测,强化网络安全保障。(责任单位:张家口市政府,省委网信办、省通信管理局、省发展改革委、省工业和信息化厅等有关部门)
实施云安全能力建设工程。支持云服务商和具有云需求的企业参与云安全能力建设。推动安全技术和模式创新,对现有云平台进行安全保护能力升级,对云平台所调度的跨区域、大规模的算力资源实现更有效保护。支持在政务、金融、能源、交通运输等重点行业领域,建设自主安全的云平台,为行业应用提供安全可靠的算力服务。(责任单位:张家口市政府,省委网信办、省通信管理局、省发展改革委、省工业和信息化厅等有关部门)
提升自主安全可控水平。鼓励采用鲲鹏、昇腾、麒麟等国内自主创新、安全可信的软硬件产品,提升软硬件的自主可控率,确保数据应用与调度过程的可用、可控和可溯。到2025年,实现数据中心基础软硬件基本自主可控,其他软硬件自主可控率达到50%以上。对保密和安全性要求极高的传输链路业务,要求相关传输设备自主可控率达到100%。(责任单位:张家口市政府,省委网信办、省通信管理局、省发展改革委、省工业和信息化厅等有关部门)
(五)加大要素供给力度。
加强土地供给。加快编制国土空间规划,统筹考虑算力资源承载能力、现有开发密度和发展潜力,保障集群建设用地需求。优先将投资较大的数据中心项目纳入省重点项目计划,优先保障年度土地利用计划指标和耕地占补平衡指标。(责任单位:张家口市政府,省自然资源厅、省发展改革委)
加强水资源供给。强化多水源统筹利用,优化水资源调配,将水资源作为最大刚性约束,增强集群建设用水保障能力。推动数据中心节水技术改造,鼓励使用再生水等非常规水资源。积极探索利用域外水源的可行方式。(责任单位:张家口市政府,省水利厅、省住房城乡建设厅)
加强用能保障。张家口市要统筹考虑集群建设能源消费需求,按照项目建设规模和投运时间,科学制定项目用能计划,做到精准控能用能。省有关部门要加强统筹,研究利用省能耗指标单列等方式,支持起步区项目建设,为实现集群规划目标提供保障。对重大建设项目,争取国家实行能耗单列。积极推动京津冀区域探索建立能耗和效益分担共享合作机制,探索开展能耗指标跨区域交易。(责任单位:张家口市政府,省发展改革委、省生态环境厅)
加强电力保障。推动可再生能源基地、电力设施与数据中心项目的协同布局、联动建设,大力推进集中式风光项目集约开发和分布式能源开发,探索“源网荷储”一体化发展模式,加强绿色能源供给,保障集群建设电力需求。编制集群配套电网规划,建立数据中心布局与电网线路布局协同机制,统筹考虑数据中心建设规模和时序,保障数据中心用电需要。(责任单位:张家口市政府,省发展改革委,冀北电力公司)
(六)推进大数据产业发展。
发展大数据装备制造业。提高大数据设备生产、运营、维护和成套集成能力,打造京津冀及北方地区重要的大数据装备制造基地。重点推进宝德服务器制造基地等项目建设,加快推进华美光电子、英维克、卡泰来、百信信息等装备制造项目,积极对接国内外行业领军企业,培育发展配电柜、不间断电源、空气冷却系统、服务器、预制模块化数据中心等装备制造。推动数据中心设备回收利用产业发展。(责任单位:张家口市政府,省工业和信息化厅、省发展改革委、省商务厅等有关部门)
培育大数据服务业。依托怀来软件园、京西数字港、数字会展中心、张北数字经济产业孵化基地等平台,加快建设“数据+软件”科技创新基地,推进“产城教”融合发展。积极布局云计算、数据应用和软件研发等产业链,重点引进一批软件开发、外包和服务企业,培育一批数据标注、分布式计算、数据挖掘、数据应用等数据服务企业。(责任单位:张家口市政府,省工业和信息化厅、省科技厅、省发展改革委、省商务厅、省教育厅等有关部门)
四、组织实施
(一)加强组织领导。依托省数字经济发展协调小组,省发展改革委、省委网信办、省工业和信息化厅牵头统筹协调张家口数据中心集群建设全局性、方向性的重大问题和重要事项,协调推动与京津合作相关事项。张家口市要落实集群建设主体责任,建立工作推进机制,推动重点项目建设,确保目标任务完成。
(二)加大招商力度。实施产业链精准招商,聚焦张家口集群大数据产业链薄弱环节,加快制定招商引资清单,通过以商招商、以链招商、委托招商等方式,积极对接国际、国内优质资源,推进一批装备研发生产、高质量算力、软件开发和信息服务以及数据应用服务等领域的重点项目建设,持续优化大数据产业链结构。强化市、县和园区招商主体责任,对重大项目实行“一个项目、一名领导、一个班子、一套方案、一抓到底”。
(三)强化政策支持。研究制定配套支持政策,增强集群建设所需能耗、电网、绿电、土地、水、人才等方面的要素保障。集群数据中心项目可不开展能耗等量减量替代,执行大工业用电价格等优惠电价政策。支持数据中心采用大用户直供等方式提升可再生能源电力消费。发挥省产业发展引导基金等作用,加大数据中心相关领域投资,引导社会资本参与数据中心项目建设。建立适应大数据发展需求的人才培养和评价机制,为大数据产业和软件产业发展提供智力支撑。
(四)加强行业监管服务。严格数据中心准入标准,加大项目备案、节能审查、竣工验收以及运营许可等环节的监管力度。建立健全绿色数据中心评价体系和能源资源动态监管体系,加强数据中心PUE、WUE值等指标的在线监测。建立数据中心监测评价标准体系,适时开展综合发展质量评估。支持第三方专业机构开展数据中心绿色等级评价、服务能力评价、运维人员培训、PUE测试等服务。
(五)加强宣传引导。充分利用各类媒体平台开展全方位、多形式、宽领域的宣传报道,积极营造大数据产业发展的良好舆论环境。利用中国国际数字经济博览会、“中国数坝”峰会、张家口怀来官厅湖“数聚会”等重大活动平台,深化与其他国家算力枢纽节点交流合作,谋划组织京津冀区域大数据论坛或者国际专业化会议,持续提升张家口数据中心集群的影响力。