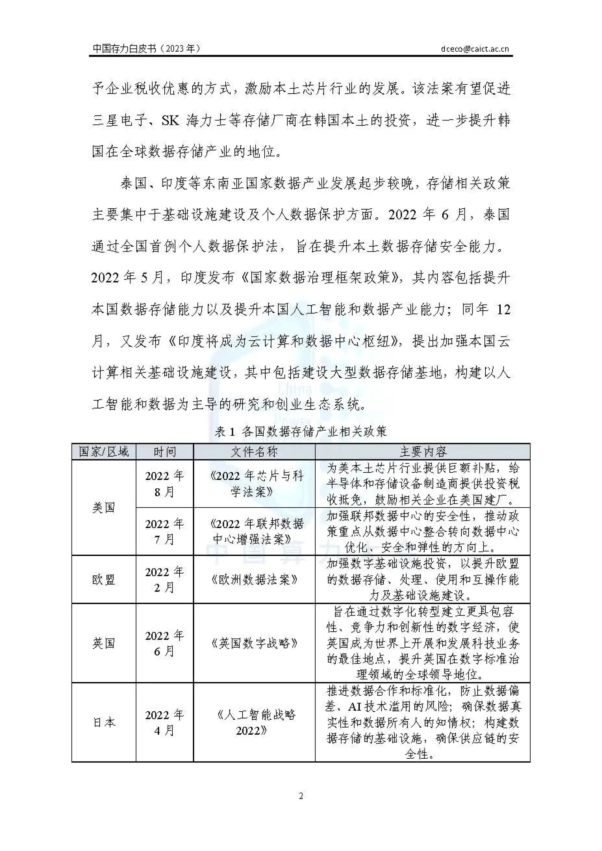
前言
2022年,《中共中央 国务院关于构建数据基础制度更好发挥数据要素作用的意见》发布,指出数据作为新型生产要素,是数字化,网络化、智能化的基础,已快速融入生产、分配、流通、消费和社会服务管理等各环节,深刻改变着生产方式、生活方式和社会治理方式数据基础制度建设事关国家发晨和安全大局。2023 年,中共中央、国务院印发《数字中国建设整体布局规划》,指出建设数字中国是数字时代推进中国式现代化的重要引擎,是构筑国家竞争新优势的有力支撑。数据资源已成为赋能数字中国发展的重要力量,数据存储的重要性不言而喻
当前,人工智能等技术飞速发展,算力需求不断攀升,海量数据的存储和处理需求不断增长。各种新兴应用场景对数据存储的容量效率、流动性和安全性等方面提出了更高的需求,存储技术也呈现多维度的发展趋势。
本报告聚焦数据存力即数据中心级的数据存储,梳理了全球数据存储产业的发展现状,分析了中国各省及各典型行业的存力发展情况,从总体上看,我国数据存力发展平稳,存力规模与存力质量逐年提高;从区域上看,我国区域存力发展不均衡,东部地区存力发展最好,中西部地区受“东数西算”政策推动,存力发展节奏加快;从行业上看,我国金融、电信、政府等行业数字化进程快,相比于其他行业,更加重视数据存储质量,先进存力的覆盖程度更广。最后,本报告针对当前存力发展的挑战,提出了未来我国存力发展建议。






