固态盘,也叫电子盘,我们常见的 SSD, Msata, CF 卡及 SD 卡等,都属于固态盘。
固态盘被广泛应用在手机、相机、超级本等消费类产品中,也被大量地应用在工 作电子设备,像是交通运输,航天,医疗设备,测试设备等工业领域。 无论是哪一类应用,数据的存储都变得越来越重要。尤其是在工业领域,系统软 件和数据的长期可靠稳定运行受到更广泛的重视,也有越来越多 的场合提出了 安全加密的要求。
对于使用者来说,如何选择适合的固态盘(SSD)是非常重要 的。本文将针对固态硬 盘和传统硬盘的比较,Flash 组件的种类介绍,SSD 的接口类型及特性,储存装 置的寿命,效能及断电保护信息分别展开技术介 绍,相信可以让大家更清楚了 解 Flash 产品的相关知识。
固态硬盘(SSD)和传统硬盘(HDD)的比较
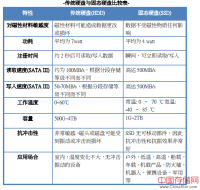
传统硬盘(HDD)的架构是由涂满磁性物质的磁盘所构成,透过磁头去改变磁盘上 的磁性方式去纪录数据。因为内部构造相当精密,并且磁头在运作时是漂浮在盘 片上方,只会有较细微的间距而不会和磁盘直接接触,一旦磁头和磁盘直接接触 到,就会毁损磁盘上的磁性物质。因此对于传统硬盘来说,最怕就是使用在有振 动及冲击的环境下。同时,由于硬盘复杂的内部机械结构,需要不断的通过磁头 臂在盘片上移动读取数据,导致机械硬盘的读写速度和寻道时间不尽如人意。 固态硬盘(SSD)是基于存储芯片阵列(NAND FLASH)技术而制造的存储产品,内部 结构相对简单,主要由 PCB 板,主控芯片,flash 闪存颗粒和体积小的电气元器 件组成,是一种非挥发性的存储组件,透过电子特性进行写入或抹除的编程程序。 随着内存技术的不断进步,需要的存储密度越来越大,并且性能也会越来越好。 储存内存组件主要可以区分为 SLC (Single-Level Cell)、MLC (Multi-Level Cell)及 TLC (Triple-Level Cell)这三大类,可以参考下表:


然而,针对一些运用产业对寿命及价格的要求,MLC (Multi-Level Cell)的储存内存 逐渐衍伸出另一规格的储存内存 UltraMLC(Ultra Multi-Level Cell),如下表:

和 MLC Flash 比较,UltraMLC 的优势如下:
- 效能的提升: 只使用较快速的 Page,因此在写入效能会提高。
- 寿命的提升: UltraMLC 的寿命会比 MLC 最少高 10 倍以上
- 有成本效益: 特性相似于 SLC flash,而在成本上较经济实惠
UltraMLC 适用于对成本和寿命都有要求的应用,是性价比很高的存储解决方案 就目前各产业面的需求,主要还是运用 SLC、MLC 及 UltraMLC 的储存内存组件, 因为寿命及产品稳定性还是操作运用上考虑的重点。看来以上内容,相信可以让各位对传统硬盘和固态硬盘的差异有了更多了解。 并且,对于 Flash 的种类也更清晰,因为不同种类的 Flash 在使用寿命和价格搭配 上会有相当大的差异,需要根据应用的产业和需求属性来决定。