宇树科技作为国内炙手可热的机器人公司,备受资本市场关注。

中国存储网7月18日消息,中国证监会官网披露宇树科技正式启动上市辅导,由中信证券担任辅导机构。


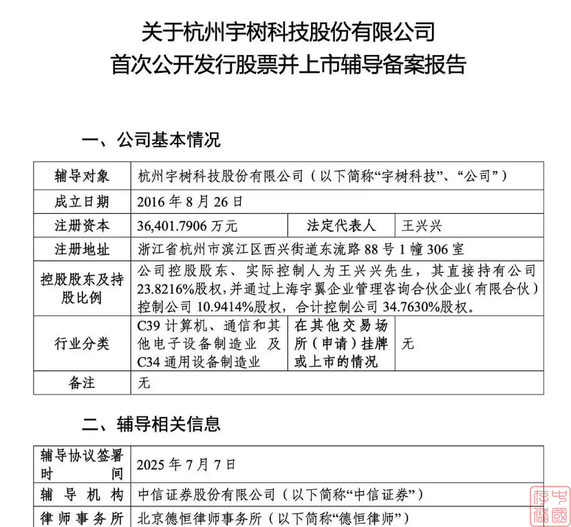
通过各种公开信息整理,中国存储网发现,宇树科技的股东结构可分为直接股东和间接持股的上市公司股东两类,具体股东名单及持股情况如下:
一、直接股东(按持股比例排序)
1. 王兴兴(创始人、实际控制人)
直接持股:23.82%
间接控制:通过上海宇翼企业管理咨询合伙企业控制10.94%
合计控制:34.76%
2. 汉海信息技术有限公司(美团旗下)
持股比例:约8%
3. 宁波红杉科盛股权投资合伙企业(红杉中国)
持股比例:7.13%
4. 天津宇树企业管理咨询合伙企业(员工持股平台)
持股比例:6.81%
5. 金石成长股权投资(杭州)合伙企业(中信证券旗下)
持股比例:4.77%
6. Astr Astrend IV(Hong Kong)(顺为资本旗下)
持股比例:4.9273%
7. 南京经乾二号股权投资合伙企业(有限合伙)
持股比例:7.1075%
8. 天津君万弘毅企业管理咨询合伙企业(有限合伙)
持股比例:5.9256%
9. 嘉兴骅茂股权投资合伙企业
持股比例:4.4311%
10. Ventures China IV, L.P.
持股比例:2.7008%
11. 深圳市德之青投资有限公司
持股比例:2.408%
12. 深圳安创科技股权投资合伙企业
持股比例:2.308%
13. 宁波梅山保税港区极思投资合伙企业(有限合伙)
持股比例:2.1831%
14. 海克斯康软件技术(青岛)有限公司
持股比例:1.9879%
15. 广州初者之心股权投资合伙企业(有限合伙)
持股比例:1.8907%
16. 中国互联网投资基金(有限合伙)(国家级基金)
持股比例:1.7724%
17. 浙江容腾创业投资合伙企业
持股比例:1.7724%
18. 江苏疌泉红土智能创业投资基金(有限合伙)
持股比例:0.8862%
19. 深圳市创新投资集团有限公司(深创投)
持股比例:0.4429%
20. 潍坊市初者之心企业管理咨询有限公司
持股比例:0.0612%

二、间接持股的上市公司股东(通过基金/资管计划)
1. 金发科技(600143)
投资路径:持有金石成长9.15% → 金石成长持有宇树4.62%
间接持股:0.4575%
2. 卧龙电驱(600580)
投资路径:持有金石成长3.05% → 金石成长持有宇树4.62%
间接持股:0.1525%
3. 中科创达(300496)
投资路径:持有深圳安创6.7797% → 深圳安创持有宇树1.8611%
间接持股:0.126%
4. 全志科技(300458)
投资路径:持有深圳安创6.7797% → 深圳安创持有宇树1.8611%
间接持股:0.126%(与中科创达路径相同)
5. 中际旭创(300308)
投资路径:持有容腾基金2.5% → 容腾基金持有宇树1.4292%
间接持股:0.03573%
6. 朗科智能(300543.SZ)
投资路径:持有江苏疌泉红土6.4103% → 江苏疌泉红土持有宇树0.7146%
间接持股:0.0458%
7. 大众公用(600635)
投资路径:持有深创投10.7996% → 深创投持有宇树0.3571%
间接持股:0.03856%
8. 景兴纸业(002067.SZ)
投资路径:通过容腾基金间接持股 → 容腾基金持有宇树1.4292%
间接持股:0.03608%
9. 荣晟环保(603165.SH)
投资路径:通过容腾基金间接持股 → 容腾基金持有宇树1.4292%
间接持股:0.0238%
10. 雪龙集团(603949)
投资路径:持有深创投2.1739% → 深创投持有宇树1.2902%
间接持股:0.02804%
点评:股民可能最关心的是这些相关上市公司,期望能够借着宇树科技上市,抓住其中一只牛股。但是,值得注意的是,这些上市公司都是间接持股,而且持股比例比较低,即便上市后的宇树科技估值300亿,其中最大的金发科技能分到的也就是小几千万,相对于其自身几百亿的市值,真的九牛一毛,对自身的股价影响应该不大的。
所以,在此提醒大家,理智参与。