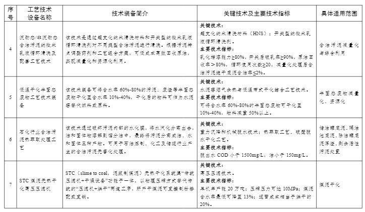
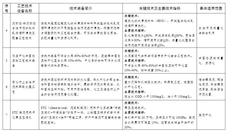
7月13日,工业和信息化部和国家发展和改革委员会、科学技术部、生态环境部发布了《国家工业资源综合利用先进适用工艺技术设备目录(2023年版)》,目的是贯彻落实《中华人民共和国固体废物污染环境防治法》,加快工业资源综合利用先进适用技术装备推广应用,持续提高资源利用效率和水平。
《国家工业资源综合利用先进适用工艺技术设备目录(2023年版)》完整版地址:https://wap.miit.gov.cn/jgsj/jns/wjfb/art/2023/art_598bfe1c561d4c3b8694023371853bf7.html


