超融合基础架构(Hyper-Converged Infrastructure,或简称“HCI”)是指在同一套单元设备中不仅仅具备计算、网络、存储和服务器虚拟化等资源和技术,而且还包括备份软件、快照技术、重复数据删除、在线数据压缩等元素,而多套单元设备可以通过网络聚合起来,实现模块化的无缝横向扩展(scale-out),形成统一的资源池。
HCI是实现“软件定义数据中心”的终极技术途径。HCI类似Google、Facebook等互联网数据中心的大规模基础架构模式,可以为数据中心带来最优的效率、灵活性、规模、成本和数据保护。使用计算存储超融合的一体化平台,替代了传统的服务器加集中存储的架构,使得整个架构更清晰简单。

图1,超融合架构示意图

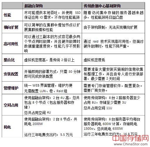
图2,列举了使用超融合架构(计算+存储)和传统数据中心三层架构(服务器+光纤交换机+存储)的对比。