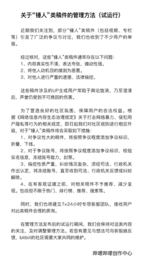
6月17日,B站推出《关于“锤人”类稿件的管理办法(试运行)》,旨在对内容真实性存疑、恶意揣摩他人动机目的、对他人进行道德与法律指控的视频、专栏作品进行流量限制与约束。

长期以来,B站UGC内容数量伴随着用户数高速增长,出现了一些用户通过视频、文字等形式,对其他up主进行“揭穿”、“抨击”等行为,这种行为被B站用户成为“锤人”类视频。由于“锤人”类视频有着博眼球的标题以及夸张的内容,获得了用户们较高的互动率,使得B站系统算法默认给予这类视频较高推荐权重。
然而争议性较高视频,并不完全有法律意义上的“锤人证据”,不少“无辜”up主的声誉因此受到了以群体为单位的攻击,陷入舆论旋涡。