一、半导体是电子行业最上游,关系产业链命脉
半导体芯片是电子工业的基础,应用到国民经济的方方面面。近些年我国电子整机行业发展突飞猛进。华为超越爱立信成为全球第一大通信设备公司;华为、小米、中兴、OPPO/VIVO 等国产手机厂商更是在全球手机市场斩旗夺地;迈瑞、联影等国产医疗器械发展迅猛,市占率逼近 GPS(GE、Philips、Simens)等国际巨头……然而不可否认的是,核心芯片我们都尚未掌握。这些厂商的出货量不取决于自身产能,更多的取决于向国外芯片厂商的芯片进口量。
2016 年 3 月 7 日,美国以违反出口管制法规为由,将中兴通讯等中国企业列入“实体清单”,对中兴公司采取限制出口措施。美国零部件在中兴供应链中占比 10~15%,且均为关键零部件。主要供应商包括手机芯片的高通、基站芯片的 Xilinx 和 Altera、光电器件的 Oclaro 等。一旦限制出口措施执行一定时间,将导致中兴供应链断裂,公司面临灭顶之灾。
我国政府意识到事态的严重性,派出专门小组赴美谈判此事,并对美国在华企业采取相应反制措施。在多方面努力下,3 月 24 日,美国商务部宣布在中兴缴纳罚款和配合整改的情况下,给予中兴临时许可。中兴共需缴纳 8.92 亿美元罚款,整改费用可能超过罚款费用。

表:中兴事件发展历程图
中兴事件虽然暂时获得了解决,但缺“芯”少魂的烦恼一直困扰着我国电子工业。这也是我国政府投入大量人力物力,推动半导体产业国产化的根本原因。
二、持政策不断加码,大基金助推产业发展
参考观研天下发布《2018-2023年中国半导体产业市场现状规划调查与投资价值前景评估报告》
自 2000 年以来,我国出台了多项政策支持半导体行业发展。2011 年,我国在 2000 年《鼓励软件产业和集成电路产业发展若干政策》的基础上,出台进一步鼓励政策,从财税、投融资、研发、进出口、人才、知识产权、进出口、市场等多角度给予政策支持。2014 年,我国出台《国家集成电路产业发展推进纲要》,系统的阐述了对集成电路产业的支持政策及目标。
尤其是 2014 年《国家集成电路产业发展推进纲要》发布以后,行业发展明显提到了一个新的高度。各地政府也积极响应,制订了地方性的《发展推进纲要》。

表:我国半导体领域支持政策
根据《推进纲要》精神,国开金融、中国烟草总公司、北京亦庄国际投资发展有限公司、中国移动通信集团公司、上海国盛(集团)有限公司、中国电子科技集团公司、北京紫光通信科技集团有限公司、华芯投资管理有限公司等于 2014 年 9 月 24 日共同签署了《国家集成电路产业投资基金股份有限公司发起人协议》和《国家集成电路产业投资基金股份有限公司章程》,国家集成电路产业投资基金(大基金)正式设立。
据基金官网:2014 年 12 月,武汉经发投、中国电信、中国联通、中国电子、大唐电信、武岳峰资本、赛伯乐等 7 家机构参与增资。增资后基金总规模达到 1387.2 亿元。
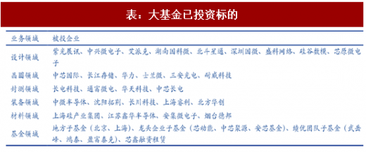
截至 2017 年 4 月底,大基金已投资 37 家企业,46 个项目,承诺投资 850 亿元,实际出资628 亿元(含直接投资及生态建设项目间接投资),其中设计占 17%、制造占 67%、封测占8%、设备占 4%、材料占 4%,基本完成了全产业链布局。

表:大基金已投资标的
北京、上海、武汉、深圳、甘肃、安徽、江苏、山东、天津等半导体重镇均在国家集成电路产业投资基金前后建立地方性促进基金。

图:各地方集成电路产业基金概况
在政策及市场需求推动下,我国半导体行业持续快速增长。在近几年全球半导体行业进入低谷,增速几乎为零的情况下,我国半导体行业以 20%的速度快速增长。2017 年受益于全球半导体行业进入景气周期,我国半导体行业增长有望提速。

图:我国与全球半导体行业增长情况