慧荣科技于8月7日向美国公司MaxLinear Inc.(NASDAQGS: MXL;下称“美商迈凌”)发出书面通知,慧荣科技于该通知中坚决驳斥美商迈凌终止合并协议之企图及美商迈凌在其于2023 年7月26日发送的信件中的主张。慧荣科技将积极寻求救济,并保留其在合并协议项下及其他方面之所有权利,包括请求美商迈凌承担重大损害赔偿之责任等。
在发给对方的通知中,慧荣科技认为:美商迈凌为终止合并协议所假定的理由毫无根据且全为虚构。其显然有意通过编造虚假借口,以摆脱对其具有拘束力的契约。美商迈凌不当终止合并协议的行为系故意行为且构成重大违约。
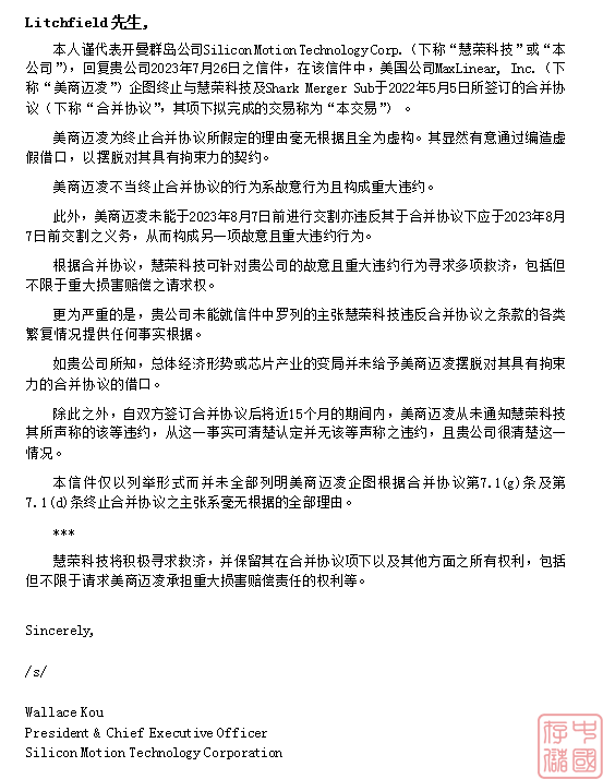
慧荣科技向美商迈凌发送的通知详见图一:

关于慧荣
慧荣科技(开曼群岛商Silicon Motion Technology Corp., NASDAQGS: SIMO)是全球领先的NAND 闪存主控芯片供货商,其中SSD主控芯片的出货量全球第一,应用在服务器、PC及其他消费性电子商品。慧荣科技同时也是eMMC和UFS嵌入式存储主控芯片的市场领导者,应用在智能手机、物联网装置及其他应用。慧荣科技同时提供客制化高性能超大型数据中心,以及专门之工业SSD及车载SSD解决方案。慧荣科技的客户包括多数的NAND闪存厂、存储装置模块厂及OEM领导厂商。如需更多慧荣科技相关讯息,请造访www.siliconmotion.com。