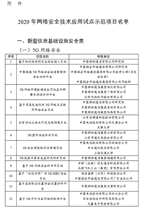
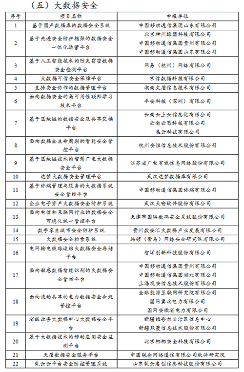
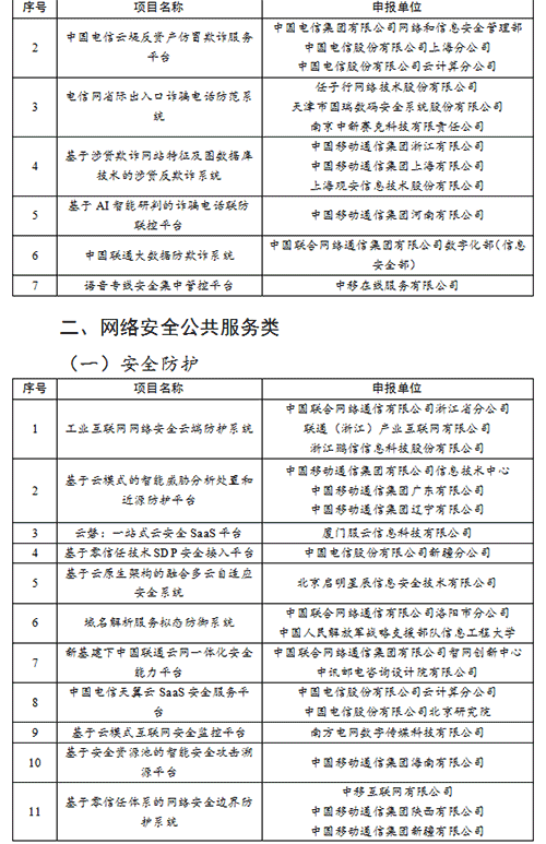
工业和信息化部近日公布《2020年网络安全技术应用试点示范项目名单》,含新型信息基础设施安全、网络安全公共服务、网络安全“高精尖”技术创新平台等三大类共计177个项目。要求各入选项目申报单位坚持需求导向和技术推动,加大投入力度,持续优化项目质量和服务水平,积极创造经济价值和社会效益;聚焦发展方向,汇聚产业资源,打造高质量网络安全“高精尖”技术创新平台。
关于公布2020年网络安全技术应用试点示范项目名单的通知
工信厅网安函〔2020〕273号
各省、自治区、直辖市及计划单列市工业和信息化主管部门、通信管理局,部属有关单位,有关中央企业,各相关单位:
为深入贯彻习近平总书记关于发展网络安全产业的重要指示精神,促进网络安全技术创新应用,推动网络安全产业发展,提升网络安全保障水平,我部组织开展了2020年网络安全技术应用试点示范工作。经单位申报、专家评审、网上公示等环节,确定了2020年网络安全技术应用试点示范名单,现予以公布。
各入选项目申报单位要坚持需求导向和技术推动,加大投入力度,持续优化项目质量和服务水平,积极创造经济价值和社会效益;聚焦发展方向,汇聚产业资源,打造高质量网络安全“高精尖”技术创新平台。各省、自治区、直辖市及计划单列市工业和信息化主管部门、通信管理局要加大支持力度,在项目建设、部署、运营、推广等方面采取措施,推动试点示范项目在各地方、各行业的应用推广。 附件:2020年网络安全技术应用试点示范项目名单
工业和信息化部办公厅
2020年11月27日








