为提高通用服务器政府采购需求管理的科学化、规范化水平,进一步落实政府采购公平竞争原则,优化营商环境,营造良好的产业生态,财政部、工业和信息化部制定了《通用服务器政府采购需求标准(2023版)》(以下简称《需求标准》),并于2023年12月16日发布。
关于印发《通用服务器政府采购需求标准(2023年版)》的通知
为提高通用服务器政府采购需求管理的科学化、规范化水平,进一步落实政府采购公平竞争原则,优化营商环境,营造良好的产业生态,财政部、工业和信息化部制定了《通用服务器政府采购需求标准(2023年版)》(以下简称《需求标准》)。现就有关事项通知如下:
一、采购人采购通用服务器应当按照《需求标准》实施相关采购活动。
二、对于既包含通用服务器、数据库等软硬件产品也包含集成服务的采购项目,采购人应当合理划分采购包,尽可能将通用服务器、数据库等软硬件产品与集成服务分包采购。采购的通用服务器、数据库等软硬件产品总额达到分散采购限额标准的,应当单独分包采购。
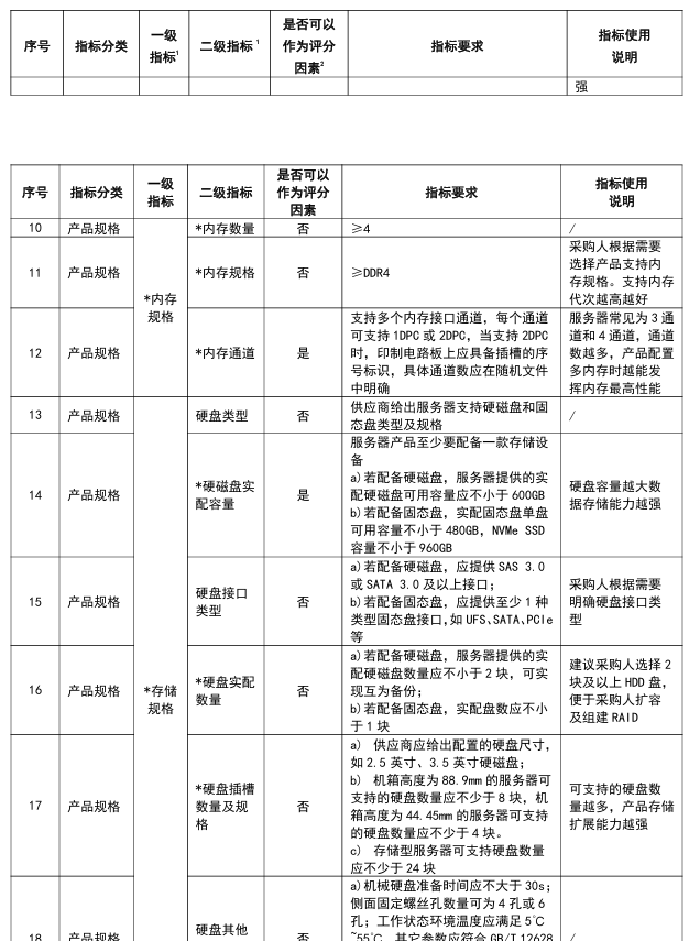
三、采购人应当加强采购需求管理,按照《政府采购需求管理办法》(财库〔2021〕22号)要求,结合具体应用场景,根据《需求标准》确定采购需求,明确所需通用服务器的功能、质量等指标要求,并据此编制采购文件。
采购人应当将《需求标准》中加“*”的指标纳入采购需求,并作为采购文件中的实质性要求。其中,乡镇以上党政机关,以及乡镇以上党委和政府直属事业单位及部门所属为机关提供支持保障的事业单位在采购通用服务器时,应当将CPU、操作系统符合安全可靠测评要求纳入采购需求,其他单位可不在采购需求中提出此项要求。对于未加“*”的指标,采购人可以根据实际需要自行确定是否纳入采购需求。
采购人在采购需求中,可以对《需求标准》中的指标提出更高要求,也可以根据实际需要增加《需求标准》以外的指标,但不得超出实际需要。
四、供应商在投标、响应环节出具关于所提供通用服务器满足采购文件要求承诺函的,即视为相关产品符合要求。采购人在供应商投标、响应环节不得对通用服务器进行检测、认证,也不得要求供应商提供检测报告、认证报告。
五、采购人应加强履约验收管理,按照采购合同约定对供应商提供的通用服务器进行验收,必要时委托依法取得检测、认证资质的机构进行检测、认证。对于供应商未按合同约定提供通用服务器的,采购人应当依法追究其违约责任。
六、本通知自印发之日起施行。
部分内容摘录:

