本文将主要介绍DRAM
随机存取存储器(英文:random access memory,RAM)又称作“随机存储器”,是与CPU 直接交换数据的内部存储器,也叫主存。它可以随时读写,而且速度很快,通常作为操作系统或其他正在运行中的程序的临时数据存储媒介。
存储单元的内容可按需随意取出或存入,且存取的速度与存储单元的位置无关的存储器。这种存储器在断电时将丢失其存储内容,故主要用于存储短时间使用的程序。按照存储信息的不同,随机存储器又分为静态随机存储器(英文:Static RAM,SRAM)和动态随机存储器(英文Dynamic RAM,DRAM)。
简介:
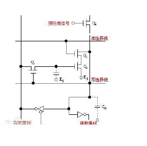
DRAM(Dynamic Random Access Memory),即动态随机存取存储器最为常见的系统内存。DRAM 只能将数据保持很短的时间。为了保持数据,DRAM 使用电容存储,所以必须隔一段时间刷新(refresh)一次,如果存储单元没有被刷新,存储的信息就会丢失。(关机就会丢失数据)。下图为三管动态RAM 存储电路。

结构:

L-bank 为相应个行R 和列C 的可以进行存储的矩阵;
芯片一般以4 个L-bank (Logic bank)组成。
工作原理:
MOS DRAM 的标准框架如图所示,每个记忆单元可存储一个位元的数位资料0"或"1",记忆单元藉由行(row)与列(column)方式的排列形成二次元阵列,假设由n 行和m 列的记忆单元所排列成的二次元阵列时可以构成n×m=N 位元记忆体。当资料写入或由记忆单元中讀取时,是将记忆单元的位址输入行和列位址缓冲器(address buffer),并利用行解码器(row decoder)选择n 条字元线(word line)中特定的一条, 当选择字元线之后,列解码器(column decoder)会选择m 条位元线其中的一条,被选择的位元线之感应放大器透过资料输出入线(I/O 线)与输出入线路連接,然后根据控制线路的指令进行资料讀取或写入。

DRAM 与SRAM 的比较:
(1)从存储机理来看:
DRAM,动态随机存取存储器,利用的是触发器的记忆功能,需要不断的刷新,才能保存数据。而且是行列地址复用的,许多都有页模式。
SRAM,静态的随机存取存储器,利用的是电容中电荷的有无,加电情况下,不需要刷新,数据不会丢失,而且,一般不是行列地址复用的。
(2)从芯片结构看:
DRAM 存储阵列为多页面结构,地址线为行地址和列地址分别传送,由行选通(RAS)信号和列选通信号控制。数据线分为输入和输出,WE 有效为写,无效为读。
SRAM 内部由存储矩阵、地址译码器、存储控制逻辑和I/O 缓冲器组成。
(3)从应用方面看:
SRAM 的速度非常快,在快速读取和刷新时可以保持数据完整性,即保持数据不丢失。
SRAM 在PC 平台上就只能用于CPU 内部的一级缓存以及内置的二级缓存。而我们所说的“系统内存”使用的应该是DRAM。
DRAM 的应用比SRAM 要广泛,结构较SRAM 要简单许多,无论是集成度、生产成本以及体积,DRAM 都比SRAM 具有优势。
未来的DRAM:
2012 和2013 年DDR3 占市场份额分别达到92%和94%,预计从2014 年开始下降,同时预计DDR4 将在2014 年首次大量上市,一举拿下12%的份额。DDR4 处理数据的速度比DDR3 快得多,其标准即将制定完毕。到2015 年,形势将发生变化,DDR4 的份额将上升到56%,而DDR3 则将降到42%,届时总体DRAM 模组的出货量将达11 亿个左右,
目前DRAM 技术稳定,一种新的DRAM 形式似乎准备向高性能服务器电脑领域发起初步冲击。低负载双列直插内存模组(LRDIMM),主要采用16GB 以及更高的密度,将显著提高企业服务器和主机电脑等高性能计算平台的内存容量。LRDIMM 允许持续加载和增加专业系统的内存容量,将克服极高内存密度情况下出现的信号完整性下降以及性能受束缚的问题。
DRAM 应用:
1. DRAM Controller Status Register (Address: 0x7E001000)DRAM,状态寄存器,这是一个RO 寄存器,用于读取DRAM 的状态。
2. DRAM Controller Command Register (Address: 0x7E001004),DRAM 命令寄存器,设置DRAM 的工作状态。
3. Direct Command Register (Address: 0x7E001008),DRAM 命令寄存器,用于发送命令到DRAM 和访问DRAM 中的MRS 和EMRS 寄存器。通过该寄存器初始化DRAM,先设置为NOP 模式,然后设置为PrechargeAll 进行充电,然后设置EMRS 和MRS 寄存器,一般是这么一个流程。
4. Memory Configuration Register (Address: 0x7E00100C),DRAM 的配置寄存器。