6月29日,阿里云在云栖大会·成都峰会发布《数据安全白皮书》(以下简称白皮书),首次公开了阿里云在保障230万用户数据安全方面建立的流程、机制以及具体实践办法。
借此机会,针对用户最关心的云上数据传输、使用和存储等问题,阿里云也给出了详实的解读和承诺。并通过权威的认证和审计报告,充分证明其在数据安全方面的合法合规性。
作为行业内首个主动接受市场和监管检验的云服务商,阿里云开创性地以透明、公开的方式搭建信任关系,再次成为云计算行业的先锋代表,也为云计算市场的健康发展起到了积极的示范意义。

“1+3”的强力安全运营管控理念
从成立第一天起,阿里云就将“用户安全”列为最重要的事情。白皮书透露,阿里云在架构设计之初就同步考虑了安全架构,不仅将安全的基因植入到整个云平台和各个云产品中,更将数据安全要求嵌入产品开发生命周期的各个环节。
七年实践,阿里云总结出独有的“1+3”的强力安全运营管控理念,即通过“安全融入设计、自动化监控与响应、红蓝对抗与持续改进”这3个安全手段,实现保障用户数据安全这个核心目标。白皮书中写道,阿里云对各产品及业务的安全漏洞及威胁情报已经达到100%监控响应能力。
阿里云还积极邀请全球顶尖安全技术专家持续进行“红蓝军”攻防对抗,并将对抗结果与生产环境中所遭受的威胁结合,更新跌代威胁分析工具、安全评估方法论,让数据安全防御形成一个持续迭代更新的良性循环系统。

数据是客户资产,阿里云不会移作它用
阿里云用户对自身数据,一直具有完全的知情权和控制权。用户可自行选择其生产数据部署或存放的云服务可用区地点,未经用户授权,阿里云不会任意移动其生产数据的存储区域。
不同用户之间,无论是CPU、内存,还是存储和网络都默认相互隔离,既看不到对方的数据,也不会相互影响。“就像一间五星级酒店被分割成多个房间,他们之间是相互独立和封闭的,从而确保不同租户互不干扰和数据隔离。”阿里云安全资深总监肖力介绍。
对于数据的交换、转移与分享,阿里云都提供了标准的加密传输协议,以方便云平台与外界以及系统间传输敏感数据的需求。
全球领先的云计算安全技术
白皮书介绍,所有开发、维护、客服以及其他可能接触到阿里云内部系统的人员,他们的每次登陆都有严密的身份识别,确保帐号与生产设备“不会误用”、“不被盗用”、“不能乱用”的三不原则!
七年时间,阿里云沉淀了一支包括云底层安全、云平台安全、合规内控及标准在内的专业团队,保障用户的数据安全并协助用户满足企业运营的合规目标。
如今,阿里云全球领先的热升级技术更使得产品升级、漏洞修复都不会影响客户业务。去年初,Xen被爆存在高危漏洞。阿里云采用了全部热升级的方式,在用户没有感知的情况下,解决了此问题。
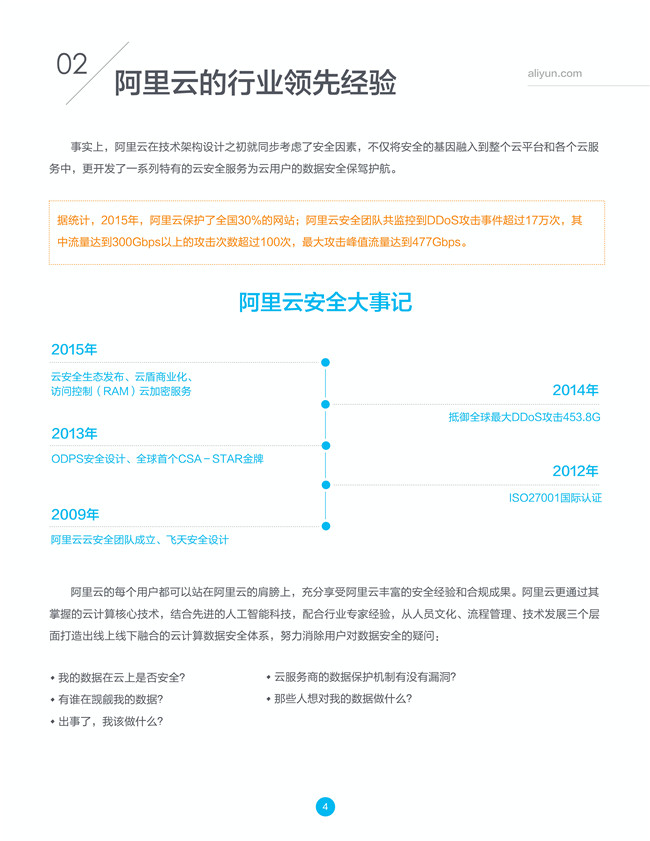
现在,阿里云保护着全国35%的网站。2015年,阿里云安全团队共监控到DDoS攻击事件超过10万次,其中流量达到300Gbps以上的攻击次数有66次,最大攻击峰值流量达到477Gbps。
国际多家标准组织肯定阿里云数据安全机制
云计算行业安全认证和行业合规是任何一家云服务提供商正式运营的必备条件,也是提供云服务的资质保障。在安全方面,阿里云已获得云安全国际认证金牌(CSA-STAR)、ISO20000认证、ISO 27001 和ISO 22301认证,被誉为亚太地区认证合规最完备的云计算平台。
阿里云还通过了美国注册会计师协会(AICPA) 与云安全联盟(CSA)制定的SOC2审计标准。该报告由国际审计师事务所安永出具,数据安全性为其审计重点。
此外,为促进行业健康发展,阿里云还积极参与云计算和大数据国际、国家标准、行业标准的编制,并在多个国际标准组织内担任重要席位。
附:阿里云《数据安全白皮书》pdf版下载


















