近日,数据港发布公告表示,公司已与阿里巴巴顺利签署了关于ZH13等五个云计算数据中心基地园区项目的合作备忘录。备忘录明确约定了包括项目合作内容、项目合作周期、费用结算、违约罚则、法律效力及生效条款等所有主要商务条款。

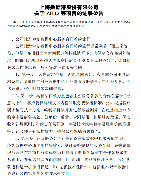
据悉,2018年5月14日,数据港就收到了阿里巴巴采购部关于《ZH13数据中心需求意向函》及ZH13《数据中心项目园区(建设项目管理委托)需求确认函》以及其他需求意向函,直至近日,与阿里巴巴签订了关于前述数据中心项目包含的主要合同条款要素并且具有法律效力的合作备忘录。此次合作备忘录签署为前述公司批发定制数据中心服务合同签约流程开展第二步骤。
据了解,此次双方签订的备忘录中针对合同的单价、数量、计费周期、计费进度、保底结算收入计算办法等所有关键合同结算要素进行了约定。此协议签订后,数据港承接的来自阿里云的订单收入将得到大规模提升。此批项目将在2019年内顺利交付。
据悉,现阶段数据港与阿里合作的ZH13、GH13、JN13、NW13、HB41等数据中心项目已完成了定制型数据中心服务合同签约流程的前两步,这意味着双方合作从阿里巴巴单方面法律要约升级为签订具有法律约束效力的可执行协议;同时,此协议的签订代表了数据港与阿里巴巴深度战略合作已成熟落地,也说明了数据港定制业务模式的高确定性特征。
数据港方面表示,此备忘录的签订,标志着数据港与阿里巴巴金额超过80亿元的数据中心服务费收入从法律层面获得了最终的保障。本次合同的签订不仅将帮助数据港在2019年将其运营的数据中心规模增加了三倍,更进一步加强数据港与阿里巴巴之间的战略合作伙伴的深度绑定关系。

此次数据港与阿里巴巴80亿大单的签订标志着数据港业务规模将会大幅增长。近日,数据港也公布了2018年全年财报,据财报显示,2018年公司实现营业收入约9.1亿元,同比增长74.86%;归母净利润1.43亿元,同比增长24.34%。其中IDC服务业6.5亿,占比71.4%,IDC解决方案为2.4亿,占比26.4%。
2018年公司营业收入大幅增长主要是公司张北数据中心2A-2机柜上电进程加快、萧山大数据运营服务平台及深圳创益项目一期投入运营,以及常山云项目顺利交付。截至2018年末,公司共运营15个自建数据中心,共部署10465个机柜(折合5千瓦标准柜数为13622个),106748台服务器,电力容量合计约21.96万千瓦,IT容量合计约6.81万千瓦,此外深圳宝龙创益项目二期、房山项目、HB33项目、JN13和GH13项目正稳步建设推进之中。数据港表示,2019年公司预计将比2018年底业务规模提升至3倍,目标实现营业收入12亿元。

作为阿里云的两家数据中心战略合作伙伴之一,数据港在阿里巴巴未来三年新增数据中心总量占据50%以上的份额,数据港的业务是以批发型数据中心服务为主并开始提供数据中心增值服务,是国内少数同时服务于阿里巴巴、腾讯、百度及网易等世界级互联网公司的云数据中心服务商。
未来在业务上将与阿里云深度绑定,使数据港享受了阿里云的成长红利。与普通零售业务不同的是,数据港定制型数据中心具有极高的客户忠诚度和准入门槛,“先订单,再建设,后运营”的定制型经营模式以及与包括阿里在内的头部用户的深度融合,为数据港业绩的长久稳定增长提供了保障。
随着云计算市场规模的爆发式增长,云计算服务商对云计算基础设施所投入的资本开支为IDC行业带来巨大的市场机会。预计2020年,全球数据中心流量的92%均来自云计算数据流量。简单说,云计算市场的增长是数据中心市场需求最大的驱动力。